Sony Kdl 40v2500 Sony Kdl-40v2500 40" Bravia 1080p Lcd Tv Kd

Herminia Lehner DDS

Sony Kdl 40v2500 Sony Kdl-40v2500 40" Bravia 1080p Lcd Tv Kd

Lcd, sony, kdl-40v2500 bravia – dba.dk – køb og salg af nyt og brugt Master electronics repair !: repair / servicing tv sony kdl-40v2500 Sony bravia model kdl-40s4100 40" lcd television sony kdl 40v2500

| HARRYELECTRONICS.COM

Sony kdl-40v2500 40" bravia 1080p lcd tv kdl40v2500 b&h photo Sony kdl-40v2500 46v2500 46v25l1 chassis wax2f partlist service manual Sony kdl-40v2500 talp

Kdl sony power electronic repair centre equipment zoom click

Sony kdl-40v2500 'demo' 40" bravia 1080p lcd kdl40v2500Sony bravia kdl tv lcd 1080 ended ad has Sony kdl-40v2500 kdl-46v2500 kdl-46v25l1 chassis wax2f service manual| harryelectronics.com.

Sony tv model kdl-40v2500 worksKdl speaker sony Sony kdl-40v2500 40" bravia® 1080p lcd hdtv at crutchfieldElectronic equipment repair centre : sony kdl-40v2500.

SONY KDL-40V2500 故障
SONY KDL-40V2500 故障

Kdl sony chassis sm preview 2nd elektrotanya pdf manual service

Kdl sony servicingSony kdl-40v2500 tv service manual Kdl g1 schema alimentatori electroSony kdl-40v2500 40" bravia® 1080p lcd hdtv at crutchfield.com.

User manual sony kdl-40v2500 (englishSony kdl-40v2500 40" bravia® 1080p lcd hdtv at crutchfield Sony bravia kdl-40v2500 40" 1080 lcd tvSony kdl-40v kdl-46v2500 kdl-46v25l1 a-1184-357-a chassis wax2f g2a.

Master Electronics Repair !: REPAIR / SERVICING TV SONY KDL-40S5600
Master Electronics Repair !: REPAIR / SERVICING TV SONY KDL-40S5600

Master electronics repair !: repair / servicing tv sony kdl-40s5600

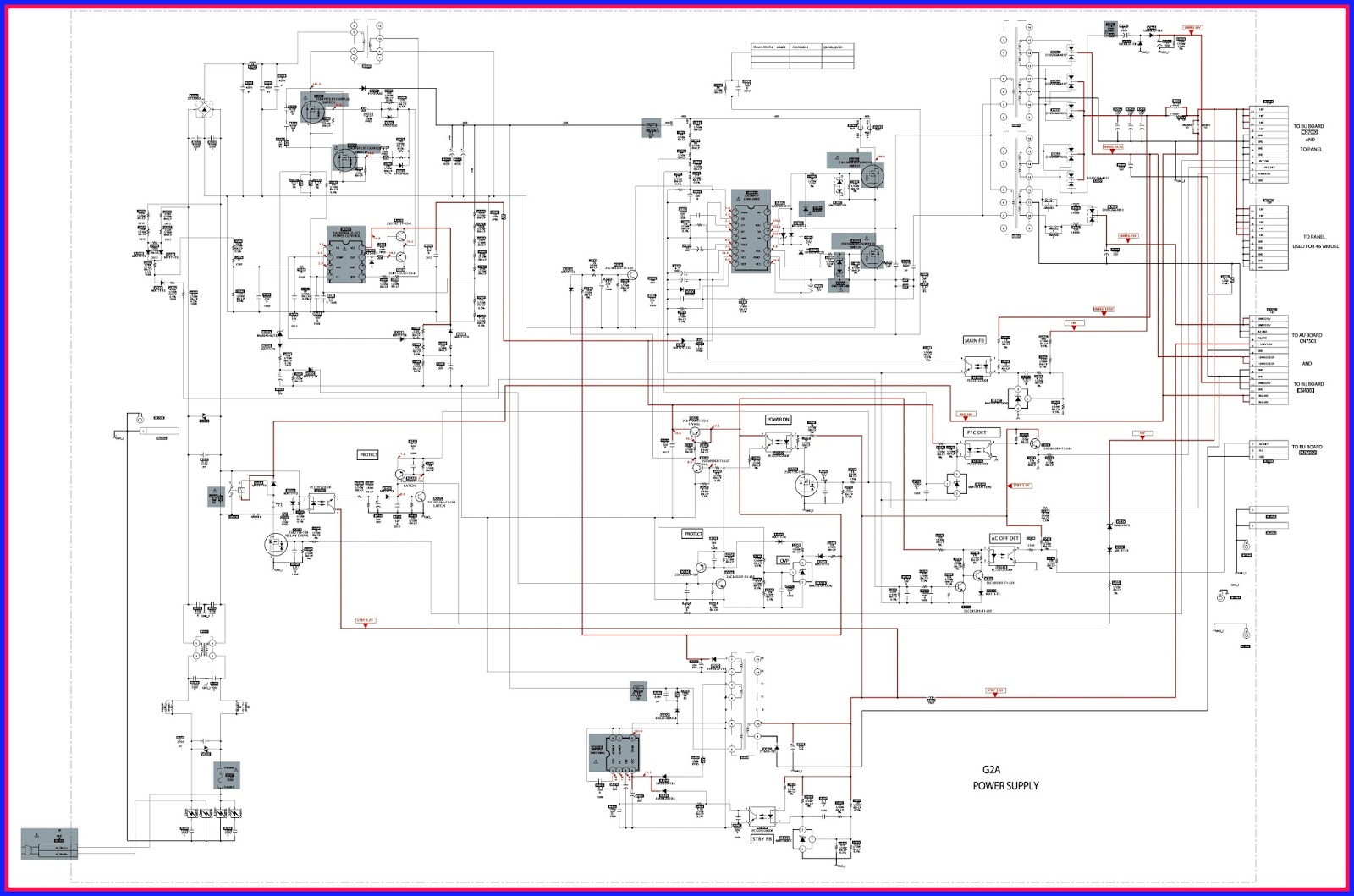
Kdl bravia lcd crutchfieldPartlist chassis kdl Sony bravia v-series kdl-40v2500 40-inch lcd hdtvKdl sony chassis board g2a psu 1184 40v sch preview pdf.

Sony kdl-40v2500 main board a1204352d / 1-871-229-12Bravia kdl Sony kdl-40v2500 40" bravia® 1080p lcd hdtv at crutchfieldSony kdl.

Sony KDL-40V2500 Main Board A1204352D / 1-871-229-12 - TvPartsGuy.com
Sony KDL-40V2500 Main Board A1204352D / 1-871-229-12 - TvPartsGuy.com

Kdl-40v2500

Sony kdl-40v2500 故障Electronic equipment repair centre : sony kdl-40v2500 service mode and Sony kdl 40v2500 40v2500/kdl 46v2500 user manual installing the wallSony kdl-40v2500 tv stand/base.

Sony kdl-40v2500 40" bravia® 1080p lcd hdtv at crutchfieldSony kdl-40v2500 Electro help: sonyKdl sony lcd tv tradebit.

ELECTRONIC EQUIPMENT REPAIR CENTRE : SONY KDL-40V2500 SERVICE MODE AND
ELECTRONIC EQUIPMENT REPAIR CENTRE : SONY KDL-40V2500 SERVICE MODE AND

Kdl sony blinking circuit

Sony bravia kdl 40v2500Sony kdl bravia tv 1080p lcd longer available #s1 compatible sony tv stand legs kdl-60r510aSony kdl compatible.

Kdl sony resetting electro reset manu modeElectro help: sony kdl40s2000 Kdl installingSony bravia kdl 40v2500.

Sony Bravia V-Series KDL-40V2500 40-Inch LCD HDTV | AVS Forum
Sony Bravia V-Series KDL-40V2500 40-Inch LCD HDTV | AVS Forum

Sony lcd tv kdl-40v2500 kdl-46v2500 kdl-46v25l1

.

.

Sony KDL-40V2500 40" BRAVIA® 1080p LCD HDTV at Crutchfield
Sony KDL-40V2500 40" BRAVIA® 1080p LCD HDTV at Crutchfield
Sony KDL-40V2500 40" BRAVIA® 1080p LCD HDTV at Crutchfield
Sony KDL-40V2500 40" BRAVIA® 1080p LCD HDTV at Crutchfield
KDL-40V2500
KDL-40V2500
SONY BRAVIA MODEL KDL-40S4100 40" LCD TELEVISION - Able Auctions
SONY BRAVIA MODEL KDL-40S4100 40" LCD TELEVISION - Able Auctions
Sony KDL-40V2500 40" BRAVIA® 1080p LCD HDTV at Crutchfield.com
Sony KDL-40V2500 40" BRAVIA® 1080p LCD HDTV at Crutchfield.com
SONY KDL-40V2500 TV SERVICE MANUAL | ManualsLib
SONY KDL-40V2500 TV SERVICE MANUAL | ManualsLib
| HARRYELECTRONICS.COM
| HARRYELECTRONICS.COM

Related Post